Instance Verification Kit (IVK)
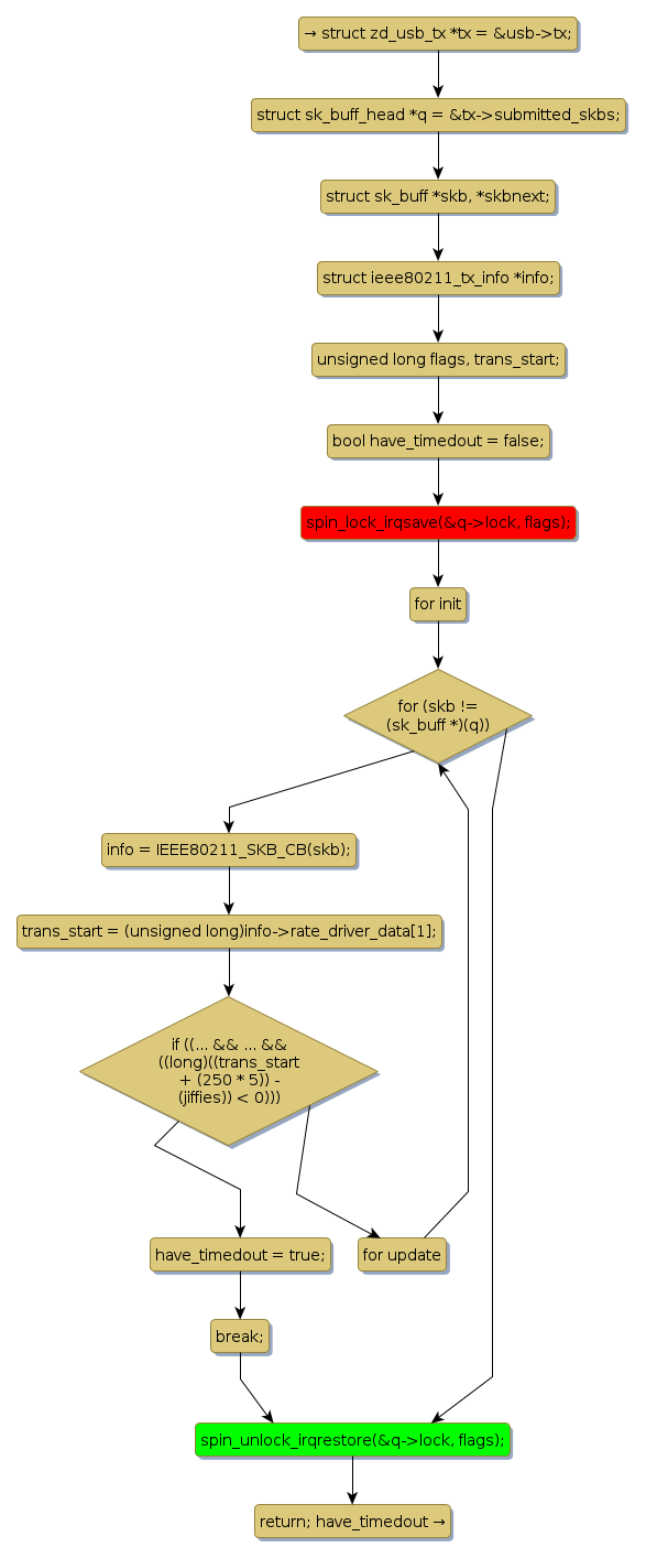
spin lock @ [28158+35+/linux-3.19-rc1/drivers/net/wireless/zd1211rw/zd_usb.c]
Instance Signature: lock
|
The Matching Pair Graph:
|
|
Function Name
|
Control Flow Graph (CFG)
|
Events Flow Graph (EFG)
|
Source Correspondence
|
|
zd_tx_timeout
|
|
|
[27910+13+/linux-3.19-rc1/drivers/net/wireless/zd1211rw/zd_usb.c]
|